Calcein AM鈣黃綠素活細胞螢光染劑 | CAS#148504-34-1貨號BMD0064
Calcein AM鈣黃綠素活細胞螢光染劑 | CAS#148504-34-1貨號BMD0064 操作手冊

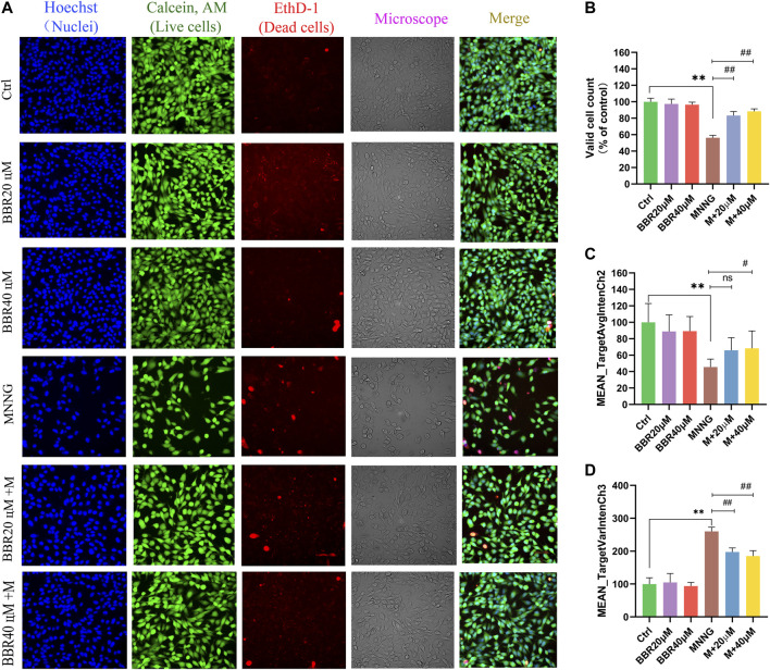
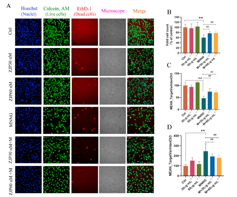
鈣黃綠素AM(Calcein AM) 是一種細胞可滲透(cell-permeable)的染料,常用於活細胞螢光標記,Calcein(鈣黃綠素)的基礎上加強了疏水性,因此能夠輕易穿透活細胞膜。當其進入到活細胞(live cells)後,會被細胞內酯酶(intracellular esterases)裂解,留下膜不滲透(membrane-impermeant)的鈣黃綠素(Calcein),Calcein這是一種螢光指示劑,發出強綠色螢光。其最大吸收和發射波長分別為494和517 nm。它可用作細胞活力(cell viability),細胞間通訊(cell-cell communication),細胞毒性(cytotoxicity)或細胞內鈣(calcium),氟(fluoride),鐵(iron)或汞(mercury)變化的指標。由於鈣黃綠素是多藥抗性相關蛋白1(multidrug resistance-associated protein 1, MRP1)和多藥抗性蛋白3(multidrug resistance protein 3, MDR3,P-糖蛋白3)的底物,因此鈣黃綠素AM(Calcein AM)用於研究這些蛋白及其調節。



Calcein AM 活細胞螢光染劑 | 用於細胞活性分析之建議配製
Calcein AM分子量為995 g/mole , 稱取50ug的calcein AM可以溶在50ul的DMSO ;最後濃度為1Mm取1ul的Calcein AM 溶在1X 的1000ul dissociation solution =1uM (1000ul)以96well 為例,加入100ul的1uM Calcein AM,大約可以使用500次。Calcein-AM的ester部位遇到濕氣會分解,使用後請在-20℃下密閉保存,溶於DMSO後建議2個月內使用完。
| Product name | Calcein AM |
| CAS Number | 148504-34-1 |
| Molecular Formula | C46H46N2O23 |
| Alternative | Calcein AM,BMD00064 |
| Formulation | Gray solid |
| Features & Benefits | • λEX/λEm: 494/517 nm (pH 8) (calcein) |
| Molecular weight | 995 |
| Usage notes | • Soluble in DMSO |
| Storage instructions | Store at -20°C. The product can be stored for up to 12 months. Protect from light. |
| Shipping | Gel pack with blue ice. |
活細胞和死細胞雙染色套組 | CCK-8細胞增殖和細胞毒性試劑盒 | LDH細胞毒性測定試劑盒 | 細胞衰老檢測試劑盒(β-半乳糖苷酶 | 細胞增殖EdU Image試劑盒
| KTC4001 | TraKine™ Cell Plasma Membrane Staining Kit (Green Fluorescence) |
| KTC4002 | TraKine™ Cell Plasma Membrane Staining Kit (Orange Fluorescence) |
| KTC4003 | TraKine™ Mitochondrion Staining Kit (Green Fluorescence) |
| KTC4004 | TraKine™ Mitochondrion Staining Kit (Orange Fluorescence) |
| KTC4005 | TraKine™ Mitochondrion and Nuclear Staining Kit |
| KTC4008 | TraKine™ F-actin Staining Kit (Green Fluorescence) |
| KTC4009 | TraKine™ F-actin Staining Kit (Orange Fluorescence) |
| KTC4100 | TraKine™ Pro Live-cell Tubulin Staining kit (Green Fluorescence with Super Resolution) |
| BMD0050 | Cy3 |
| BMD0051 | Cy5 |
| BMD0060 | Ethidium Homodimer-1 (EthD-1) |
| BMD0061 | Hoechst 33258 |
| BMD0062 | Hoechst 33342 |
| BMD0063 | DAPI |
| BMD0064 | Calcein AM |
| BMD0066 | 5(6)-CFDA, SE |
| BMD0071 | DiI (DiIC18(3)) |
| BMD0072 | DiO (DiOC18(3)) |
| BMD0073 | DiD (DiIC18(5)) |
| BMD0074 | DiR (DiIC18(7)) |
| BMD0082 | AbFluor™ 488-Phalloidin |
| BMD0083 | AbFluor™ 555-Phalloidin |
| BMD0084 | AbFluor™ 594-Phalloidin |
| 產品貨號 | 反應 | 測量儀器 | |
| 貨號KTA1001 | 活細胞和死細胞雙染色試劑盒 | 100個反應 |
活細胞綠色螢光染劑Ex/Em = 488/530 nm; 死細胞紅色螢光染料(Ex/Em = 535/617) |
|
|
|
50個反應 | 螢光酶標儀、螢光顯微鏡或流式細胞儀。FITC通道(Ex / Em = 490nm / 520 nm) |
|
|
CCK-8細胞增殖和細胞毒性試劑盒 | 500個反應 | 吸收光450nm |
| 貨號KTC4003 | TraKine™粒線體染色 | 50個反應/250個反應 | Ex / Em = 490/523 nm增殖(proliferating)和非增殖細胞(non-proliferating cells) |
| 貨號KTC4100 | Pro活細胞微管蛋白染色 | 50個反應/250個反應 | Ex/Em = 500/520 nm |
| 貨號KTC4001 | Abbkine 細胞膜染色 | 100個反應/500個反應 | Ex/Em = 484/501 nm |
| 貨號BMD00063 | DAPI Staining Solution | 10MG/100MG | Ex/Em: 358/461 nm (with DNA) |
| 貨號KTC4210 | 活細胞Lysosome染色 | 50個反應/250個反應 | deep red fluorescent dye , Ex/Em:650/665nm |
| 貨號KTA3030 | 細胞衰老檢測試劑盒(β-半乳糖苷酶) | 100個反應 | 光學顯微鏡 |
| 貨號KTA1020 | CCK-8細胞增殖和細胞毒性試劑盒 | 1000個反應/10,000個反應 | 吸收光450nm |
| 貨號KTA2030 |
(BrdU替代法) |
100個反應/500個反應 | AbFluor 488 azide (Ex/Em = 501/525 nm) |
| 貨號KTB1400 | 一氧化Dan(NO)檢測試劑盒 |
96個反應/ 192個反應 |
colorimetric (540 nm) 檢測範圍:1-100 µM |
| 貨號KTB1070 | CheKine™黃嘌呤氧化酶檢測 |
96個反應/ 480個反應 |
OD 450 nm 線性範圍15.6 -500 mU/ |
| 貨號KTD3001 | BCA蛋白定量試劑盒 |
2000個反應/ 5000個反應 |
OD 562 nm 相容性 5 % SDS, 5 % Triton X-100, 5 % Tween-20, 60, 80 50 to 1000 µg/ml. |
| 貨號KTB1110 | 乳酸脫氫酶(LDH)測定試劑盒 |
96個反應/ 480個反應 |
λmax= 450 nm 1- 20 U/mL of LDH |
| 貨號PRP100153 | IGF-I重組蛋白 | 200UG/1MG |
human IGF1 isoform 1 (P05019-1) (Gly 49-Ala 118) > 95 % as determined by SDS-PAGE |
| 貨號 KTA2020 | 細胞週期染色檢測 | 100個反應/500個反應 | Ex/Em=535/615 nm. |
| 貨號BMC21400 | PurKine™內毒素去除預裝離心柱 |
1ml×5 3mlx5 |
More than 2,000,000 EU/mL to eliminate >99% of endotoxins. |
| 貨號KTA1200 | CheKine™蛋白羰基比色測定試劑盒 |
48個反應/ 96個反應 |
吸收光370 nm |
| 貨號KTB1080 | 超氧陰離子清除測定試劑盒 |
48個反應/ 96個反應 |
Superoxide anion scavenging rate D% =(∆∆ODControl – ∆∆ODSample)÷ ∆∆ODControl ×100% |
| 貨號KTB1090 | 清除氫氧自由基能力測定試劑 |
48個反應/ 96個反應 |
吸收光 536nm Hydroxyl radical scavenging rate D% =(ASample – AControl)÷(ABlank – AControl)×100% |
| 貨號KTB2220 | TC總膽固醇檢測試劑盒 |
48個反應/ 96個反應 |
500nm Standard: 5 μmol/mL |
| 貨號KTB1510 | CheKine™尿酸(UA)比色分析試劑盒 |
48個反應/ 96個反應 |
吸收光505 nm Standard: 5 μmol/mL. |
| 貨號KTB1300 | Glucose葡萄糖測定試劑盒 |
96個反應/ 192個反應 |
吸光值630nm 4- 300 mg/dL) |
| 貨號KTB1100 | Lactate 乳酸檢測試劑盒 |
96個反應/ 480個反應 |
colorimetric (450 nm) 0.03 mM-2 mM |
| 貨號KTB1700 | 組織和血液鹼性磷酸酶( Alkaline Phosphatase, AKP / ALP)比色測定 |
96個反應/ 96 X5盤 |
吸收光510 nm |
| 貨號KTB1500 | 總抗氧化劑能力TAC分析 |
96個反應/ 480個反應 |
593 nm 偵測範圍: 0.15-3 mM |
| 貨號KTA0002 | Annexin V-AbFluor™488細胞凋亡檢測試劑盒 | 20個反應/50個反應/100個反應 | Annexin V- AbFluor™ 488: Abs/Em = 491/517 nm; PI: Abs/Em = 535/617 nm (with DNA) |
| 貨號KET7013 | EliKine™ Rat IL-6 ELISA Kit試劑盒 |
96個反應/ 96 X5盤 |
450 nm 偵測範圍: 250pg/mL-16000 pg/mL, 最低靈敏度100 pg/mL |
| 貨號KET0003 | 雌二醇(Estradiol , E2)試劑盒 |
96個反應/ 96 X5盤 |
450 nm 偵測範圍40 pg/ml-1500 pg/ml |
| 貨號KET6032 | TNF–α Alpha型腫瘤壞死因子 ELISA試劑盒 |
96個反應/ 96 X5盤 |
450 nm 7.8 pg/ml-500 pg/ml |
| 貨號KET6033 | VEGF血管內皮生長因子ELISA試劑盒 |
96個反應/ 96 X5盤 |
450 nm 偵測範圍: 31.25 pg/mL-2000 pg/mL |
| 貨號KET7005 | 白介素-1β(Interleukin-1β, IL-1β)ELISA試劑盒 |
96個反應/ 96 X5盤 |
Microplate reader capable of measuring absorbance at 450 nm, with the correction wavelength set at 540 nm or 570 nm. 偵測範圍: 15.6 pg/ml-1000 pg/ml |
| 貨號KTE70003 | 小鼠黃嘌呤脫氫酶/氧化酶(XDH)ELISA試劑盒 |
96個反應/ 96 X5盤 |
450 nm 偵測範圍: 22.5 ng/L-360 ng/L, 最低靈敏度1.0 ng/L。 |
| 貨號 A02051HRP | His-tag標籤多株抗體-HRP | 50ul/200ul | WB (1:5000). |
| 貨號A02170MGB | Anti-V5 Tag Mouse Monoclonal Antibody (11D5), 磁珠 | 100ul/400ul/2ml | GKPIPNPLLGLDST epitope |
| 貨號KTA4001 | JC-1線粒體膜電位測定試劑盒 |
100個反應/ 500個反應 |
(聚結的JC-1,Ex / Em = 585/590 nm)發出綠色螢光(JC-1單體,Ex / Em = 510/527 nm) JC-1 Stain CCCP (10 mM) Assay Buffer (5×) |
| 貨號KTB1600 | 穀胱甘肽(Glutathione)檢測 | 96個反應 |
412 nm 2-200 µg/mL |
| 貨號BMD00063 | DAPI Staining Solution | 1MG/10MG/100MG | λEx/λEm: 358/461 nm (with DNA) |
| 貨號KTP3001 | 細胞核/細胞質分離試劑盒 |
50個反應/ 200個反應 |
Cytoplasmic Solution A (CES A) Cytoplasmic Solution B (CES B) • Nuclear Extraction Solution (NES) DTT (500X) Protease Inhibitor (100X) |
| 貨號BMD00064-50UG | Calcein AM鈣黃綠素活細胞螢光染劑 | 50ug/1mg/10mg |
λEX/λEm: 494/517 nm (pH 8) (calcein)
|
| 貨號 KTB1660 | 硫氧還蛋白過氧化物酶(TPX)檢測 | 96個反應 | 240nm |
| 貨號KTB1020 | NAD/NADH 分析試劑盒 |
96個反應/ 480個反應 |
OD565 nm 96 孔板測定中的檢測限值為 0.78 μM 線性最高 50 μM NAD+/NADH。 |
| 貨號KTB1070 | CheKine™黃嘌呤氧化酶檢測 |
96個反應/ 480個反應 |
OD 450 nm 線性範圍15.6 -500 mU/mL |
| 貨號KTB1040 | Catalase過氧化氫酶活性檢測試劑盒 |
96個反應/ 480個反應 |
OD 540 nm 2-75 µM |
| 貨號KTB1060 | 過氧化物酶(Peroxidases)分析試劑盒 | 96個反應 |
OD 664 nm 線性範圍為15.6-1000 µU/mL |
| 貨號KTB1050 | 脂質過氧化檢測試劑盒(MDA) | 96個反應 |
OD 532 nm 1-100 µM/L |
| 貨號KTB1030 | 超氧化物歧化酶(SOD)活性測定試劑盒 | 96個反應 | 200-3.13 U/ml |
| 貨號KTA1030 | LDH細胞毒性測定試劑盒 |
96個反應/ 480個反應 |
OD 565 nm 10,00-100,0000 cells per well |
| 貨號KTB3010 | CheKine™ 花青素還原酶(ANR)活性比色測定試劑盒 |
48個反應/ 96個反應 |
absorption at 340 nm |
| 貨號KTB1542 | Tannase(TAN) 活性比色測定試劑盒 |
48個反應/ 96個反應 |
absorbance at 270 nm 0.3125-20 μmoL/mL |
| 貨號KTB1541 | CheKine™ 單寧比色測定試劑盒 | CheKine™ Tannin Colorimetric Assay Kit |
48個反應/ 96個反應 |
absorbance at 760 nm 0.0156-1 mg/mL |
| 貨號KTB2250 | CheKine™ 微量高密度脂蛋白膽固醇 (HDL-C) 檢測試劑盒 |
48個反應/ 96個反應 |
Absorption peak at 500nm Detection range: 0.078-5 mmol/L(The Detection range corresponds to the standard, and the actual content of sample is 0.156-10 mmol/L) |
| 貨號KTB2260 | CheKine™ 微量低密度脂蛋白膽固醇 (LDL-C) 檢測試劑盒 |
48個反應/ 96個反應 |
Absorption peak at 500nm Detection range: 0.078-5 mmol/L(The Detection range corresponds to the standard, and the actual content of sample is 0.117-7.5 mmol/L) |
| 貨號KTB1290 | CheKine™ 烏頭酸酶 (ACO) 活性比色測定試劑盒 |
48個反應/ 96個反應 |
absorption at 340 nm. |
| 貨號KTB1560 | 醇醯基轉移酶(AAT)活性比色檢測試劑盒 |
48個反應/ 96個反應 |
absorption at 412 nm. |
| 貨號KTB1390 | CheKine™ 澱粉分支酶 (SBE) 活性比色測定試劑盒 |
48個反應/ 96個反應 |
absorption at 660 nm |
| 貨號 | 產品名稱 | 胞器染色位置 | 螢光波段 | |
| 貨號KTC4003 | TraKine™粒線體染色 | 粒線體(mitochondria) | Ex / Em = 490/523 nm | 增殖(proliferating)和非增殖細胞(non-proliferating cells) |
| 貨號KTC4100 | Pro活細胞微管蛋白染色 | 微管蛋白(Tubulin) | Ex/Em = 500/520 nm | 活細胞或固定之細胞 |
| 貨號KTC4001 | Abbkine 細胞膜染色 | 細胞膜 (plasma membrane) | Ex/Em = 484/501 nm | 活細胞、固定懸浮、貼附細胞 |
| 貨號BMD00063 | DAPI Staining Solution | 細胞核 dsDNA | Ex/Em: 358/461 nm (with DNA) | 染色活細胞和固定細胞 |
| 貨號KTC4210 | 活細胞Lysosome染色 | Lysosome | deep red fluorescent dye , Ex/Em:650/665nm | 染色活細胞和固定細胞 |





