神經系統疾病的動物模型 | 癲癇研究新發現-Cloud clone

| 代理廠牌: | ![]() |
| 原廠連結: | |
| 相關下載: |
癲癇研究新發現-神經系統疾病的動物模型 (癲癇、阿爾茨海默病、精神分裂症、行為絕望抑鬱症、慢性應激性抑鬱症、焦慮症等,涵蓋常見神經系統疾病的研究)

當大腦的一部分或整個大腦出現異常的同步神經元放電時,就會發生癲癇。在兒童中,癲癇最常見的原因是遺傳、圍產期損傷造成的損傷和皮質發育畸形。在沒有癲癇遺傳傾向的成年人中,癲癇發作的常見病因包括腦炎/腦膜炎、創傷性腦損傷和腦腫瘤。在老年患者中,癲癇通常是原發性神經退行性疾病、頭部外傷和腦腫瘤的結果。近期,一些論文報導了癲癇的相關研究,可能為癲癇的防治提供幫助。
1. 皮質發育畸形體細胞突變的綜合多組學分析
皮質發育畸形 (Malformations of cortical development, MCD) 是神經系統疾病,涉及胚胎髮生過程中出現的皮質結構和細胞組織的局灶性破壞,主要來自體細胞鑲嵌突變,並導致頑固性癲癇。 美國加州大學聖地亞哥分校神經科學系的Joseph G. Gleeson和他的團隊報告了 283 個腦切除術的遺傳圖譜,通過結合全外顯子組和靶向擴增子測序對體細胞突變進行密集分析,鑑定了 69 個突變基因功能驗證包括小鼠子宮內電穿孔和單核 RNA 測序[1]。 基因型-表型相關性分析闡明了與不同病理生理學和臨床表型相關的特定 MCD 基因組。對照和患者大腦中突變基因獨特的單細胞水平時空表達模式表明,在大腦發育過程中的興奮性神經原池中以及在出生後促進神經元過度興奮中起著關鍵作用(圖 1)。這些發現可能會導致 MCD 的新分子分類和診斷策略,並最終導致癲癇的個性化治療。

圖 1 單核轉錄組顯示 MCD 基因在發育中的人類皮層中的放射狀膠質細胞和興奮性神經元中富集
2. G1D 中突觸衰竭的代謝調節和具有保留意識的丘腦皮質超同步化
患有 I 型葡萄糖轉運蛋白缺乏症 (G1D) 的人習慣性地經歷與腦葡萄糖降低相關的營養反應性癲癇。然而,在 G1D 背景下血糖濃度與大腦興奮性之間的機制關聯仍有待闡明。美國德克薩斯大學西南醫學中心神經病學系罕見腦部疾病項目 Juan M. Pascual 和他的團隊對 G1D 小鼠使用 18F-脫氧葡萄糖正電子發射斷層掃描 (18F-DG-PET) 和質譜分析,結果顯示腦葡萄糖和糖原減少,但保留了三羧酸循環中間體,表明沒有整體能量代謝衰竭[2]. 在這些動物的腦切片中,皮質錐體神經元和丘腦中繼神經元的突觸抑制減少(圖 2),並且神經元去抑制被代謝的碳源減輕;α -amino-3-hydroxy-5-methyl-4-isoxazolepropionic acid (AMPA) 受體抑制也抑制了強直陣攣發作。這些結果表明 G1D 是一種丘腦皮質突觸去抑制疾病,與葡萄糖依賴性神經元興奮性增加有關,可能與糖原減少有關。

圖 2 G1D 期腹基底丘腦中繼神經元的抑制性神經傳遞
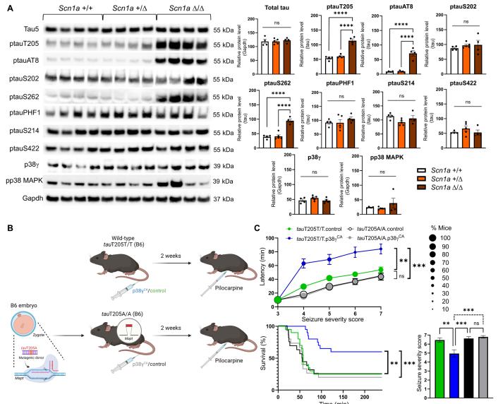
3. 使用靶向 p38 γ激酶基因療法治療癲癇
先前的研究表明,激酶 p38γ 對蘇氨酸 205 (T205) 的 tau 蛋白進行位點特異性磷酸化,可使 tau 蛋白脫離毒性途徑,從而在阿爾茨海默病中發揮神經保護作用。為了探究這種突觸後 tau/p38γ 相互作用在癲癇中的機制相關性,澳大利亞麥格理大學醫學、健康與人文科學學院麥格理醫學院癡呆症研究中心 Lars M. Ittner 及其團隊 生成了兩個癲癇小鼠模型:嬰兒發作性癲癇性腦病 Dravet 綜合徵 (DS) 的遺傳模型和化學誘導的癲癇小鼠模型,用於研究急性和慢性癲癇發作的影響[3]。在不同的癲癇小鼠模型中使用病毒介導的基因傳遞方法, 他們 表明,p38γ 活性增強治療可降低癲癇發作的易感性,恢復神經元放電模式,減少行為缺陷,並改善癲癇引起的死亡。此外,他們 表明,p38γ 介導的 T205 處 tau 磷酸化對於癲癇中的這種保護至關重要 (圖 3),因為缺乏這種關鍵相互作用會恢復病理特徵並加速體內癲癇。因此,他們的 工作為利用 p38γ 作為適用於急性神經系統疾病的未來療法提供了一個範圍。

圖 3 Tau T205 是癲癇的保護位點
參考
[1]Chung C, Yang X, Bae T, et al. 皮質發育畸形體細胞突變的綜合多組學分析。納特熱內特。2023;55(2):209-220。(IF=41.307)
[2]Rajasekaran K、Ma Q、Good LB 等。在 Glut1 缺陷中保持意識的突觸衰竭和丘腦皮質超同步的代謝調節。科學翻譯醫學。2022;14(665):eabn2956。(IF=19.319)
[3]Morey N、Przybyla M、van der Hoven J 等。使用靶向 p38γ 激酶基因療法治療癲癇。科學進階 2022;8(48):eadd2577。(IF=14.957)

Cloud -C lone不僅可以提供各種神經系統疾病的動物模型,包括癲癇、阿爾茨海默病、精神分裂症、行為絕望抑鬱症、慢性應激性抑鬱症、焦慮症等,涵蓋常見神經系統疾病的研究。我們 還可以提供神經系統疾病相關指標的檢測產品及上述AMPA受體相關產品,可以幫助廣大科研人員開展神經系統疾病相關的研究。

| Product No. | Product Cname | Product Name | Tissue Source |
| CSI148Mu01 | 小鼠心包膜成纖維細胞(PF)原代細胞 | Primary Mouse Pericardial Fibroblasts (PF) | Heart |
| CSI034Mu01 | 小鼠肺成纖維細胞(PF)原代細胞 | Primary Mouse Pulmonary Fibroblasts (PF) | Lung Tissue |
| CSI153Mu01 | 小鼠主動脈平滑肌細胞(ASMC)原代細胞 | Primary Mouse Aortic Smooth Muscle Cells (ASMC) | Aorta |
| CSI040Mu01 | 小鼠甲狀腺成纖維細胞(TF)原代細胞 | Primary Mouse Thyroid Fibroblasts (TF) | Thyroid Tissue |
| CSI094Mu01 | 小鼠脾成纖維細胞(SF)原代細胞 | Primary Mouse Splenic Fibroblasts (SF) | Spleen tissue |
| CSI090Mu01 | 小鼠支氣管成纖維細胞(BF)原代細胞 | Primary Mouse Bronchial Fibroblasts (BF) | Bronchus tissue |
| CSI108Mu01 | 小鼠食管平滑肌細胞(ESMC)原代細胞 | Primary Mouse Esophageal Smooth Muscle Cells (ESMC) | Esophagus tissue |
| CSI106Ra01 | 大鼠食管成纖維細胞(EF)原代細胞 | Primary Rat Esophageal Fibroblasts (EF) | Esophagus tissue |
| CSI036Mu01 | 小鼠胸腺成纖維細胞(TF)原代細胞 | Primary Mouse Thymic Fibroblasts (TF) | Thymus tissue |
| CSI040Ra01 | 大鼠甲狀腺成纖維細胞(TF)原代細胞 | Primary Rat Thyroid Fibroblasts (TF) | Thyroid tissue |
| CSI106Mu01 | 小鼠食管成纖維細胞(EF)原代細胞 | Primary Mouse Esophageal Fibroblasts (EF) | Esophagus tissue |
| CSI087Mu01 | 小鼠成年真皮成纖維細胞(ADF)原代細胞 | Primary Mouse Adult Dermal Fibroblasts (ADF) | Adult mice skin |
| CSI091Ra01 | 大鼠腎上腺成纖維細胞(ADF)原代細胞 | Primary Rat Adrenal Fibroblasts (ADF) | Adrenal tissue |
| CSI155Ra01 | 大鼠精囊成纖維細胞(SVF)原代細胞 | Primary Rat Seminal Vesicle Fibroblasts (SVF) | Seminal Vesicle tissue |
| CSI011Ra01 | 大鼠腦星形膠質細胞(BA)原代細胞 | Primary Rat Brain Astrocytes (BA) | Brain cortex |
| CSI098Ra01 | 大鼠海馬神經元細胞(HNC)原代細胞 | Primary Rat Hippocampal Neuron Cells (HNC) | Hippocampus- from Newbron Rat |
| CSI102Mu01 | 小鼠成骨細胞(OB)原代細胞 | Primary Mouse Osteoblasts (OB) | Differentiated from Bone Marrow-derived Mesenchymal Stem Cells |
| CSI003Ra01 | 大鼠關節軟骨細胞(AC)原代細胞 | Primary Rat Articular Chondrocytes (AC) | Articular cartilage |
| CSI003Rb01 | 兔關節軟骨細胞(AC)原代細胞 | Primary Rabbit Articular Chondrocytes (AC) | Articular cartilage |
| CSI065Ra01 | 大鼠膀胱平滑肌細胞(BSMC)原代細胞 | Primary Rat Bladder Smooth Muscle Cells (BSMC) | Bladder Tissue |
| CSI147Ra01 | 大鼠牙齦成纖維細胞(GF)原代細胞 | Primary Rat Gingival Fibroblasts (GF) | Gingival tissue |
| CSI108Ra01 | 大鼠食管平滑肌細胞(ESMC)原代細胞 | Primary Rat Esophageal Smooth Muscle Cells (ESMC) | Esophagus tissue |
| CSI007Ra01 | 大鼠心肌細胞(MC)原代細胞 | Primary Rat Myocardial Cells (MC) | Heart from neonatal rat |
| CSI006Ra01 | 大鼠主動脈內皮細胞(AEC)原代細胞 | Primary Rat Aortic Endothelial Cells (AEC) | Aorta from neonatal rat |
| CSI090Ra01 | 大鼠支氣管成纖維細胞(BF)原代細胞 | Primary Rat Bronchial Fibroblasts (BF) | Bronchus tissue |
| CSI090Rb01 | 兔支氣管成纖維細胞(BF)原代細胞 | Primary Rabbit Bronchial Fibroblasts (BF) | Bronchus tissue |
| CSI089Mu01 | 小鼠牙周膜成纖維細胞(PDLF)原代細胞 | Primary Mouse Periodontal Ligament Fibroblasts (PDLF) | Periodontal Ligament tissue |
| CSI089Ra01 | 大鼠牙周膜成纖維細胞(PDLF)原代細胞 | Primary Rat Periodontal Ligament Fibroblasts (PDLF) | Periodontal Ligament tissue |
| CSI167Ra01 | 大鼠肝巨噬細胞(HM)原代細胞 | Primary Rat Hepatic Macrophages (HM) | Liver tissue |
| CSI167Rb01 | 兔肝巨噬細胞(HM)原代細胞 | Primary Rabbit Hepatic Macrophages (HM) | Liver tissue |
| CSI166Ra01 | 大鼠淋巴單核細胞(LMC)原代細胞 | Primary Rat Lymphatic Mononuclear Cells (LMC) | Lymphoid tissue |
| CSI166Rb01 | 兔淋巴單核細胞(LMC)原代細胞 | Primary Rabbit Lymphatic Mononuclear Cells (LMC) | Lymphoid tissue |
| CSI088Mu01 | 小鼠新生兒真皮成纖維細胞(NDF)原代細胞 | Primary Mouse Neonatal Dermal Fibroblasts (NDF) | Neonatal Dermal tissue |
| CSI088Ra01 | 大鼠新生兒真皮成纖維細胞(NDF)原代細胞 | Primary Rat Neonatal Dermal Fibroblasts (NDF) | Neonatal Dermal tissue |
| CSI087Ra01 | 大鼠成年真皮成纖維細胞(ADF)原代細胞 | Primary Rat Adult Dermal Fibroblasts (ADF) | Adult Dermal tissue |
| CSI087Rb01 | 兔成年真皮成纖維細胞(ADF)原代細胞 | Primary Rabbit Adult Dermal Fibroblasts (ADF) | Adult Dermal tissue |
| CSI086Mu01 | 小鼠胎兒真皮成纖維細胞(FDF)原代細胞 | Primary Mouse Fetal Dermal Fibroblasts (FDF) | Fetal Dermal tissue |
| CSI086Ra01 | 大鼠胎兒真皮成纖維細胞(FDF)原代細胞 | Primary Rat Fetal Dermal Fibroblasts (FDF) | Fetal Dermal tissue |
| CSI165Mu01 | 小鼠外周血單核細胞(PBMC)原代細胞 | Primary Mouse Peripheral Blood Mononuclear Cells (PBMC) | Peripheral blood |
| CSI165Ra01 | 大鼠外周血單核細胞(PBMC)原代細胞 | Primary Rat Peripheral Blood Mononuclear Cells (PBMC) | Peripheral blood |
| CSI165Rb01 | 兔外周血單核細胞(PBMC)原代細胞 | Primary Rabbit Peripheral Blood Mononuclear Cells (PBMC) | Peripheral blood |
| CSI164Ra01 | 大鼠骨髓單核細胞(BMMC)原代細胞 | Primary Rat Bone Marrow Mononuclear Cells (BMMC) | marrow |
| CSI164Rb01 | 兔骨髓單核細胞(BMMC)原代細胞 | Primary Rabbit Bone Marrow Mononuclear Cells (BMMC) | marrow |
| CSI161Mu01 | 小鼠子宮肌層平滑肌細胞(MSMC)原代細胞 | Primary Mouse Myometrial Smooth Muscle Cells (MSMC) | Uterine muscle |
| CSI161Ra01 | 大鼠子宮肌層平滑肌細胞(MSMC)原代細胞 | Primary Rat Myometrial Smooth Muscle Cells (MSMC) | Uterine muscle |
| CSI085Mu01 | 小鼠肝間充質幹細胞(LMSCs)原代細胞 | Primary Mouse Liver-derived Mesenchymal Stem Cells (LMSCs) | Liver tissue |
| CSI085Ra01 | 大鼠肝間充質幹細胞(LMSCs)原代細胞 | Primary Rat Liver-derived Mesenchymal Stem Cells (LMSCs) | Liver tissue |
| CSI085Rb01 | 兔肝間充質幹細胞(LMSCs)原代細胞 | Primary Rabbit Liver-derived Mesenchymal Stem Cells (LMSCs) | Liver tissue |
| CSI083Ra01 | 大鼠骨髓間充質幹細胞(BMMSCs)原代細胞 | Primary Rat Bone Marrow-derived Mesenchymal Stem Cells (BMMSCs) | Bone marrow |
| CSI083Rb01 | 兔骨髓間充質幹細胞(BMMSCs)原代細胞 | Primary Rabbit Bone Marrow-derived Mesenchymal Stem Cells (BMMSCs) | Bone marrow |
| CSI081Ra01 | 大鼠內臟前脂肪細胞(VPA)原代細胞 | Primary Rat Visceral Preadipocytes (VPA) | Adipose tissue |
| CSI081Rb01 | 兔內臟前脂肪細胞(VPA)原代細胞 | Primary Rabbit Visceral Preadipocytes (VPA) | Adipose tissue |
| CSI080Ra01 | 大鼠內臟脂肪細胞(VAC)原代細胞 | Primary Rat Visceral Adipose Cells (VAC) | Adipose tissue |
| CSI080Rb01 | 兔內臟脂肪細胞(VAC)原代細胞 | Primary Rabbit Visceral Adipose Cells (VAC) | Adipose tissue |
| CSI072Mu01 | 小鼠腸成纖維細胞(IF)原代細胞 | Primary Mouse Intestinal Fibroblasts (IF) | Intestinal |
| CSI072Ra01 | 大鼠腸成纖維細胞(IF)原代細胞 | Primary Rat Intestinal Fibroblasts (IF) | Intestinal |
| CSI072Rb01 | 兔腸成纖維細胞(IF)原代細胞 | Primary Rabbit Intestinal Fibroblasts (IF) | Intestinal |
| CSI155Mu01 | 小鼠精囊成纖維細胞(SVF)原代細胞 | Primary Mouse Seminal Vesicle Fibroblasts (SVF) | Seminal vesicle |
| CSI155Rb01 | 兔精囊成纖維細胞(SVF)原代細胞 | Primary Rabbit Seminal Vesicle Fibroblasts (SVF) | Seminal vesicle |
| CSI154Mu01 | 小鼠少突膠質前體細胞(OPC)原代細胞 | Primary Mouse Oligodendrocyte Precursor Cells (OPC) | Oligo glial |
| CSI154Ra01 | 大鼠少突膠質前體細胞(OPC)原代細胞 | Primary Rat Oligodendrocyte Precursor Cells (OPC) | Oligo glial |
| CSI154Rb01 | 兔少突膠質前體細胞(OPC)原代細胞 | Primary Rabbit Oligodendrocyte Precursor Cells (OPC) | Oligo glial |
| CSI153Ra01 | 大鼠主動脈平滑肌細胞(ASMC)原代細胞 | Primary Rat Aortic Smooth Muscle Cells (ASMC) | Aorta |
| CSI153Rb01 | 兔主動脈平滑肌細胞(ASMC)原代細胞 | Primary Rabbit Aortic Smooth Muscle Cells (ASMC) | Aorta |
| CSI152Mu01 | 小鼠眼脈絡膜成纖維細胞(OCF)原代細胞 | Primary Mouse Ocular Choroid Fibroblasts (OCF) | Eye choroid |
| CSI152Ra01 | 大鼠眼脈絡膜成纖維細胞(OCF)原代細胞 | Primary Rat Ocular Choroid Fibroblasts (OCF) | Eye choroid |
| CSI152Rb01 | 兔眼脈絡膜成纖維細胞(OCF)原代細胞 | Primary Rabbit Ocular Choroid Fibroblasts (OCF) | Eye choroid |
| CSI151Mu01 | 小鼠絨毛間充質成纖維細胞(VMF)原代細胞 | Primary Mouse Villous Mesenchymal Fibroblasts (VMF) | Villus mesenchyme |
| CSI151Ra01 | 大鼠絨毛間充質成纖維細胞(VMF)原代細胞 | Primary Rat Villous Mesenchymal Fibroblasts (VMF) | Villus mesenchyme |
| CSI071Mu01 | 小鼠肝星形細胞(HSC)原代細胞 | Primary Mouse Hepatic Stellate Cells (HSC) | Hepatic |
| CSI071Ra01 | 大鼠肝星形細胞(HSC)原代細胞 | Primary Rat Hepatic Stellate Cells (HSC) | Hepatic |
| CSI071Rb01 | 兔肝星形細胞(HSC)原代細胞 | Primary Rabbit Hepatic Stellate Cells (HSC) | Hepatic |
| CSI070Mu01 | 小鼠羊膜間充質幹細胞(AMSCs)原代細胞 | Primary Mouse Amniotic Mesenchymal Stem Cells (AMSCs) | Amniotic |
| CSI070Ra01 | 大鼠羊膜間充質幹細胞(AMSCs)原代細胞 | Primary Rat Amniotic Mesenchymal Stem Cells (AMSCs) | Amniotic |
| CSI068Mu01 | 小鼠氣管平滑肌細胞(TSMC)原代細胞 | Primary Mouse Tracheal Smooth Muscle Cells (TSMC) | Tracheal |
| CSI068Ra01 | 大鼠氣管平滑肌細胞(TSMC)原代細胞 | Primary Rat Tracheal Smooth Muscle Cells (TSMC) | Tracheal |
| CSI068Rb01 | 兔氣管平滑肌細胞(TSMC)原代細胞 | Primary Rabbit Tracheal Smooth Muscle Cells (TSMC) | Tracheal |
| CSI066Mu01 | 小鼠膀胱基質成纖維細胞(BSF)原代細胞 | Primary Mouse Bladder Stromal Fibroblasts (BSF) | Bladder Stromal |
| CSI066Ra01 | 大鼠膀胱基質成纖維細胞(BSF)原代細胞 | Primary Rat Bladder Stromal Fibroblasts (BSF) | Bladder Stromal |
| CSI066Rb01 | 兔膀胱基質成纖維細胞(BSF)原代細胞 | Primary Rabbit Bladder Stromal Fibroblasts (BSF) | Bladder Stromal |
| CSI065Mu01 | 小鼠膀胱平滑肌細胞(BSMC)原代細胞 | Primary Mouse Bladder Smooth Muscle Cells (BSMC) | Bladder tissue |
| CSI065Rb01 | 兔膀胱平滑肌細胞(BSMC)原代細胞 | Primary Rabbit Bladder Smooth Muscle Cells (BSMC) | Bladder tissue |
| CSI063Mu01 | 小鼠肺間充質幹細胞(PMSCs)原代細胞 | Primary Mouse Pulmonary Mesenchymal Stem Cells (PMSCs) | Pulmonary |
| CSI063Ra01 | 大鼠肺間充質幹細胞(PMSCs)原代細胞 | Primary Rat Pulmonary Mesenchymal Stem Cells (PMSCs) | Pulmonary |
| CSI063Rb01 | 兔肺間充質幹細胞(PMSCs)原代細胞 | Primary Rabbit Pulmonary Mesenchymal Stem Cells (PMSCs) | Pulmonary |
| CSI149Mu01 | 小鼠主動脈外膜成纖維細胞(AoAF)原代細胞 | Primary Mouse Aortic Adventitial Fibroblasts (AoAF) | Aortic epicardium |
| CSI149Ra01 | 大鼠主動脈外膜成纖維細胞(AoAF)原代細胞 | Primary Rat Aortic Adventitial Fibroblasts (AoAF) | Aortic epicardium |
| CSI149Rb01 | 兔主動脈外膜成纖維細胞(AoAF)原代細胞 | Primary Rabbit Aortic Adventitial Fibroblasts (AoAF) | Aortic epicardium |
| CSI148Ra01 | 大鼠心包膜成纖維細胞(PF)原代細胞 | Primary Rat Pericardial Fibroblasts (PF) | Pericardium |
| CSI148Rb01 | 兔心包膜成纖維細胞(PF)原代細胞 | Primary Rabbit Pericardial Fibroblasts (PF) | Pericardium |
| CSI147Mu01 | 小鼠牙齦成纖維細胞(GF)原代細胞 | Primary Mouse Gingival Fibroblasts (GF) | Gingival tissue |
| CSI147Rb01 | 兔牙齦成纖維細胞(GF)原代細胞 | Primary Rabbit Gingival Fibroblasts (GF) | Gingival tissue |
| CSI062Mu01 | 小鼠腎成纖維細胞(RF)原代細胞 | Primary Mouse Renal Fibroblasts (RF) | Renal |
| CSI062Ra01 | 大鼠腎成纖維細胞(RF)原代細胞 | Primary Rat Renal Fibroblasts (RF) | Renal |
| CSI062Rb01 | 兔腎成纖維細胞(RF)原代細胞 | Primary Rabbit Renal Fibroblasts (RF) | Renal |
| CSI060Mu01 | 小鼠腎小球內皮細胞(RGEC)原代細胞 | Primary Mouse Renal Glomerulus Endothelial Cells (RGEC) | Renal Glomerulus |
| CSI060Ra01 | 大鼠腎小球內皮細胞(RGEC)原代細胞 | Primary Rat Renal Glomerulus Endothelial Cells (RGEC) | Renal Glomerulus |
| CSI060Rb01 | 兔腎小球內皮細胞(RGEC)原代細胞 | Primary Rabbit Renal Glomerulus Endothelial Cells (RGEC) | Renal Glomerulus |
| CSI059Mu01 | 小鼠腎動脈平滑肌細胞(RASMC)原代細胞 | Primary Mouse Renal Artery Smooth Muscle Cells (RASMC) | Renal Artery |
| CSI059Ra01 | 大鼠腎動脈平滑肌細胞(RASMC)原代細胞 | Primary Rat Renal Artery Smooth Muscle Cells (RASMC) | Renal Artery |
| CSI145Mu01 | 小鼠胰腺星狀細胞(PaSC)原代細胞 | Primary Mouse Pancreatic Stellate Cells (PaSC) | pancreas |
| CSI059Rb01 | 兔腎動脈平滑肌細胞(RASMC)原代細胞 | Primary Rabbit Renal Artery Smooth Muscle Cells (RASMC) | Renal Artery |
| CSI145Ra01 | 大鼠胰腺星狀細胞(PaSC)原代細胞 | Primary Rat Pancreatic Stellate Cells (PaSC) | pancreas |
| CSI145Rb01 | 兔胰腺星狀細胞(PaSC)原代細胞 | Primary Rabbit Pancreatic Stellate Cells (PaSC) | pancreas |
| CSI144Mu01 | 小鼠前列腺成纖維細胞(PF)原代細胞 | Primary Mouse Prostate Fibroblasts (PF) | prostate |
| CSI144Ra01 | 大鼠前列腺成纖維細胞(PF)原代細胞 | Primary Rat Prostate Fibroblasts (PF) | prostate |
| CSI144Rb01 | 兔前列腺成纖維細胞(PF)原代細胞 | Primary Rabbit Prostate Fibroblasts (PF) | prostate |
| CSI058Mu01 | 小鼠腎小球系膜細胞(RMC)原代細胞 | Primary Mouse Renal Mesangial Cells (RMC) | Renal |
| CSI058Ra01 | 大鼠腎小球系膜細胞(RMC)原代細胞 | Primary Rat Renal Mesangial Cells (RMC) | Renal |
| CSI058Rb01 | 兔腎小球系膜細胞(RMC)原代細胞 | Primary Rabbit Renal Mesangial Cells (RMC) | Renal |
| CSI057Ra01 | 大鼠骨骼肌細胞(SkMC)原代細胞 | Primary Rat Skeletal Muscle Cells (SkMC) | Limb muscles tissue |
| CSI057Rb01 | 兔骨骼肌細胞(SkMC)原代細胞 | Primary Rabbit Skeletal Muscle Cells (SkMC) | Limb muscles tissue |
| CSI142Mu01 | 小鼠支氣管平滑肌細胞(BSMC)原代細胞 | Primary Mouse Bronchial Smooth Muscle Cells (BSMC) | Bronchial |
| CSI142Ra01 | 大鼠支氣管平滑肌細胞(BSMC)原代細胞 | Primary Rat Bronchial Smooth Muscle Cells (BSMC) | Bronchial |
| CSI142Rb01 | 兔支氣管平滑肌細胞(BSMC)原代細胞 | Primary Rabbit Bronchial Smooth Muscle Cells (BSMC) | Bronchial |
| CSI055Mu01 | 小鼠扁桃體成纖維細胞(TF)原代細胞 | Primary Mouse Tonsil Fibroblasts (TF) | Tonsil |
| CSI055Ra01 | 大鼠扁桃體成纖維細胞(TF)原代細胞 | Primary Rat Tonsil Fibroblasts (TF) | Tonsil |
| CSI141Mu01 | 小鼠肺動脈平滑肌細胞(PASMC)原代細胞 | Primary Mouse Pulmonary Artery Smooth Muscle Cells (PASMC) | Pulmonary artery |
| CSI141Ra01 | 大鼠肺動脈平滑肌細胞(PASMC)原代細胞 | Primary Rat Pulmonary Artery Smooth Muscle Cells (PASMC) | Pulmonary artery |
| CSI055Rb01 | 兔扁桃體成纖維細胞(TF)原代細胞 | Primary Rabbit Tonsil Fibroblasts (TF) | Tonsil |
| CSI140Mu01 | 小鼠肺動脈內皮細胞(PAEC)原代細胞 | Primary Mouse Pulmonary Artery Endothelial Cells (PAEC) | Pulmonary artery |
| CSI140Ra01 | 大鼠肺動脈內皮細胞(PAEC)原代細胞 | Primary Rat Pulmonary Artery Endothelial Cells (PAEC) | Pulmonary artery |
| CSI140Rb01 | 兔肺動脈內皮細胞(PAEC)原代細胞 | Primary Rabbit Pulmonary Artery Endothelial Cells (PAEC) | Pulmonary artery |
| CSI138Mu01 | 小鼠卵巢成纖維細胞(OF)原代細胞 | Primary Mouse Ovarian Fibroblasts (OF) | Ovarian |
| CSI138Ra01 | 大鼠卵巢成纖維細胞(OF)原代細胞 | Primary Rat Ovarian Fibroblasts (OF) | Ovarian |
| CSI138Rb01 | 兔卵巢成纖維細胞(OF)原代細胞 | Primary Rabbit Ovarian Fibroblasts (OF) | Ovarian |
| CSI137Mu01 | 小鼠直腸平滑肌細胞(RSMC)原代細胞 | Primary Mouse Rectal Smooth Muscle Cells (RSMC) | rectum |
| CSI137Ra01 | 大鼠直腸平滑肌細胞(RSMC)原代細胞 | Primary Rat Rectal Smooth Muscle Cells (RSMC) | rectum |
| CSI137Rb01 | 兔直腸平滑肌細胞(RSMC)原代細胞 | Primary Rabbit Rectal Smooth Muscle Cells (RSMC) | rectum |
| CSI136Mu01 | 小鼠膽囊成纖維細胞(GBF)原代細胞 | Primary Mouse Gallbladder Fibroblasts (GBF) | gallbladder |
| CSI136Ra01 | 大鼠膽囊成纖維細胞(GBF)原代細胞 | Primary Rat Gallbladder Fibroblasts (GBF) | gallbladder |
| CSI136Rb01 | 兔膽囊成纖維細胞(GBF)原代細胞 | Primary Rabbit Gallbladder Fibroblasts (GBF) | gallbladder |
| CSI135Mu01 | 小鼠肝竇內皮細胞(HSEC)原代細胞 | Primary Mouse Hepatic Sinusoidal Endothelial Cells (HSEC) | Hepatic sinus |
| CSI135Ra01 | 大鼠肝竇內皮細胞(HSEC)原代細胞 | Primary Rat Hepatic Sinusoidal Endothelial Cells (HSEC) | Hepatic sinus |
| CSI135Rb01 | 兔肝竇內皮細胞(HSEC)原代細胞 | Primary Rabbit Hepatic Sinusoidal Endothelial Cells (HSEC) | Hepatic sinus |
| CSI134Mu01 | 小鼠直腸成纖維細胞(RF)原代細胞 | Primary Mouse Rectal Fibroblasts (RF) | rectum |
| CSI134Ra01 | 大鼠直腸成纖維細胞(RF)原代細胞 | Primary Rat Rectal Fibroblasts (RF) | rectum |
| CSI134Rb01 | 兔直腸成纖維細胞(RF)原代細胞 | Primary Rabbit Rectal Fibroblasts (RF) | rectum |
| CSI002Mu01 | 小鼠脾血管內皮細胞(SEC)原代細胞 | Primary Mouse Splenic Vascular Endothelial Cells (SEC) | Splenic |
| CSI002Ra01 | 大鼠脾血管內皮細胞(SEC)原代細胞 | Primary Rat Splenic Vascular Endothelial Cells (SEC) | Splenic |
| CSI002Rb01 | 兔脾血管內皮細胞(SEC)原代細胞 | Primary Rabbit Splenic Vascular Endothelial Cells (SEC) | Splenic |
| CSI128Mu01 | 小鼠冠狀動脈內皮細胞(CAEC)原代細胞 | Primary Mouse Coronary Artery Endothelial Cells (CAEC) | Coronary artery |
| CSI128Ra01 | 大鼠冠狀動脈內皮細胞(CAEC)原代細胞 | Primary Rat Coronary Artery Endothelial Cells (CAEC) | Coronary artery |
| CSI128Rb01 | 兔冠狀動脈內皮細胞(CAEC)原代細胞 | Primary Rabbit Coronary Artery Endothelial Cells (CAEC) | Coronary artery |
| CSI124Ra01 | 大鼠乳腺血管內皮細胞(MVEC)原代細胞 | Primary Rat Mammary Vascular Endothelial Cells (MVEC) | Breast blood vessels |
| CSI122Mu01 | 小鼠睾丸內皮細胞(TEC)原代細胞 | Primary Mouse Testicular Endothelial Cells (TEC) | testis |
| CSI122Ra01 | 大鼠睾丸內皮細胞(TEC)原代細胞 | Primary Rat Testicular Endothelial Cells (TEC) | testis |
| CSI122Rb01 | 兔睾丸內皮細胞(TEC)原代細胞 | Primary Rabbit Testicular Endothelial Cells (TEC) | testis |
| CSI119Mu01 | 小鼠睾丸間質細胞(LC)原代細胞 | Primary Mouse Leydig Cells (LC) | testis |
| CSI119Ra01 | 大鼠睾丸間質細胞(LC)原代細胞 | Primary Rat Leydig Cells (LC) | testis |
| CSI119Rb01 | 兔睾丸間質細胞(LC)原代細胞 | Primary Rabbit Leydig Cells (LC) | estis |
| CSI006Mu01 | 小鼠主動脈內皮細胞(AEC)原代細胞 | Primary Mouse Aortic Endothelial Cells (AEC) | Aorta |
| CSI006Rb01 | 兔主動脈內皮細胞(AEC)原代細胞 | Primary Rabbit Aortic Endothelial Cells (AEC) | Aorta |
| CSI118Ra01 | 大鼠角膜內皮細胞(CEC)原代細胞 | Primary Rat Corneal Endothelial Cells (CEC) | cornea |
| CSI118Rb01 | 兔角膜內皮細胞(CEC)原代細胞 | Primary Rabbit Corneal Endothelial Cells (CEC) | cornea |
| CSI007Mu01 | 小鼠心肌細胞(MC)原代細胞 | Primary Mouse Myocardial Cells (MC) | Heart |
| CSI007Rb01 | 兔心肌細胞(MC)原代細胞 | Primary Rabbit Myocardial Cells (MC) | Heart |
| CSI117Mu01 | 小鼠小腦顆粒細胞(CGC)原代細胞 | Primary Mouse Cerebellar Granule Cells (CGC) | Cerebellum |
| CSI117Ra01 | 大鼠小腦顆粒細胞(CGC)原代細胞 | Primary Rat Cerebellar Granule Cells (CGC) | Cerebellum |
| CSI114Mu01 | 小鼠滑膜細胞(SYC)原代細胞 | Primary Mouse Synovial Cells (SYC) | Synovial membrane |
| CSI114Ra01 | 大鼠滑膜細胞(SYC)原代細胞 | Primary Rat Synovial Cells (SYC) | Synovium |
| CSI114Rb01 | 兔滑膜細胞(SYC)原代細胞 | Primary Rabbit Synovial Cells (SYC) | Synovial membrane |
| CSI113Mu01 | 小鼠髓核細胞(NPC)原代細胞 | Primary Mouse Nucleus Pulposus Cells (NPC) | Nucleus pulposus |
| CSI113Ra01 | 大鼠髓核細胞(NPC)原代細胞 | Primary Rat Nucleus Pulposus Cells (NPC) | Nucleus pulposus |
| CSI113Rb01 | 兔髓核細胞(NPC)原代細胞 | Primary Rabbit Nucleus Pulposus Cells (NPC) | Nucleus pulposus |
| CSI112Mu01 | 小鼠睾丸支援細胞(SEC)原代細胞 | Primary Mouse Sertoli Cells (SEC) | testis |
| CSI112Ra01 | 大鼠睾丸支援細胞(SEC)原代細胞 | Primary Rat Sertoli Cells (SEC) | testis |
| CSI112Rb01 | 兔睾丸支援細胞(SEC)原代細胞 | Primary Rabbit Sertoli Cells (SEC) | testis |
| CSI110Mu01 | 小鼠腸平滑肌細胞(ISMC)原代細胞 | Primary Mouse Intestinal Smooth Muscle Cells (ISMC) | Intestinal microvascular |
| CSI110Ra01 | 大鼠腸平滑肌細胞(ISMC)原代細胞 | Primary Rat Intestinal Smooth Muscle Cells (ISMC) | Intestinal microvascular |
| CSI110Rb01 | 兔腸平滑肌細胞(ISMC)原代細胞 | Primary Rabbit Intestinal Smooth Muscle Cells (ISMC) | Intestinal microvascular |
| CSI109Mu01 | 小鼠胃平滑肌細胞(GSMC)原代細胞 | Primary Mouse Gastric Smooth Muscle Cells (GSMC) | stomach |
| CSI109Ra01 | 大鼠胃平滑肌細胞(GSMC)原代細胞 | Primary Rat Gastric Smooth Muscle Cells (GSMC) | stomach |
| CSI109Rb01 | 兔胃平滑肌細胞(GSMC)原代細胞 | Primary Rabbit Gastric Smooth Muscle Cells (GSMC) | stomach |
| CSI108Rb01 | 兔食管平滑肌細胞(ESMC)原代細胞 | Primary Rabbit Esophageal Smooth Muscle Cells (ESMC) | esophagus |
| CSI107Mu01 | 小鼠結腸平滑肌細胞(CSMC)原代細胞 | Primary Mouse Colonic Smooth Muscle Cells (CSMC) | colon |
| CSI107Ra01 | 大鼠結腸平滑肌細胞(CSMC)原代細胞 | Primary Rat Colonic Smooth Muscle Cells (CSMC) | colon |
| CSI107Rb01 | 兔結腸平滑肌細胞(CSMC)原代細胞 | Primary Rabbit Colonic Smooth Muscle Cells (CSMC) | colon |
| CSI106Rb01 | 兔食管成纖維細胞(EF)原代細胞 | Primary Rabbit Esophageal Fibroblasts (EF) | Esophagus tissue |
| CSI003Mu01 | 小鼠關節軟骨細胞(AC)原代細胞 | Primary Mouse Articular Chondrocytes (AC) | Articular cartilage |
| CSI102Ra01 | 大鼠成骨細胞(OB)原代細胞 | Primary Rat Osteoblasts (OB) | Differentiated from Bone Marrow-derived Mesenchymal Stem Cells |
| CSI011Mu01 | 小鼠腦星形膠質細胞(BA)原代細胞 | Primary Mouse Brain Astrocytes (BA) | Brain cortex |
| CSI011Rb01 | 兔腦星形膠質細胞(BA)原代細胞 | Primary Rabbit Brain Astrocytes (BA) | Brain cortex |
| CSI100Mu01 | 小鼠中腦神經元細胞(MNC)原代細胞 | Primary Mouse Midbrain Neuron Cells (MNC) | Midbrain |
| CSI100Ra01 | 大鼠中腦神經元細胞(MNC)原代細胞 | Primary Rat Midbrain Neuron Cells (MNC) | Midbrain |
| CSI100Rb01 | 兔中腦神經元細胞(MNC)原代細胞 | Primary Rabbit Midbrain Neuron Cells (MNC) | Midbrain |
| CSI099Mu01 | 小鼠腦幹神經元細胞(BSNC)原代細胞 | Primary Mouse Brain Stem Neuron Cells (BSNC) | Brain stem |
| CSI099Ra01 | 大鼠腦幹神經元細胞(BSNC)原代細胞 | Primary Rat Brain Stem Neuron Cells (BSNC) | Brain stem |
| CSI098Mu01 | 小鼠海馬神經元細胞(HNC)原代細胞 | Primary Mouse Hippocampal Neuron Cells (HNC) | Brain |
| CSI097Mu01 | 小鼠乳腺成纖維細胞(MF)原代細胞 | Primary Mouse Mammary Fibroblasts (MF) | Breast |
| CSI097Ra01 | 大鼠乳腺成纖維細胞(MF)原代細胞 | Primary Rat Mammary Fibroblasts (MF) | Breast |
| CSI097Rb01 | 兔乳腺成纖維細胞(MF)原代細胞 | Primary Rabbit Mammary Fibroblasts (MF) | Breast |
| CSI013Ra01 | 大鼠淋巴管內皮細胞(LEC)原代細胞 | Primary Rat Lymphatic Endothelial Cells (LEC) | Lymphatic |
| CSI095Mu01 | 小鼠心肌成纖維細胞(CF)原代細胞 | Primary Mouse Cardiac Fibroblasts (CF) | Myocardium |
| CSI013Rb01 | 兔淋巴管內皮細胞(LEC)原代細胞 | Primary Rabbit Lymphatic Endothelial Cells (LEC) | Lymphatic |
| CSI095Ra01 | 大鼠心肌成纖維細胞(CF)原代細胞 | Primary Rat Cardiac Fibroblasts (CF) | Myocardium |
| CSI095Rb01 | 兔心肌成纖維細胞(CF)原代細胞 | Primary Rabbit Cardiac Fibroblasts (CF) | Myocardium |
| CSI015Mu01 | 小鼠臍帶間充質幹細胞(UMSC)原代細胞 | Primary Mouse Umbilical Mesenchymal Stem Cells (UMSC) | Umbilical |
| CSI015Ra01 | 大鼠臍帶間充質幹細胞(UMSC)原代細胞 | Primary Rat Umbilical Mesenchymal Stem Cells (UMSC) | Umbilical |
| CSI094Ra01 | 大鼠脾成纖維細胞(SF)原代細胞 | Primary Rat Splenic Fibroblasts (SF) | spleen |
| CSI094Rb01 | 兔脾成纖維細胞(SF)原代細胞 | Primary Rabbit Splenic Fibroblasts (SF) | spleen |
| CSI017Hu01 | 人臍靜脈內皮細胞(UVEC)原代細胞 | Primary Human Umbilical Vein Endothelial Cells (UVEC) | Umbilical Vein |
| CSI017Ra01 | 大鼠臍靜脈內皮細胞(UVEC)原代細胞 | Primary Rat Umbilical Vein Endothelial Cells (UVEC) | Umbilical Vein |
| CSI091Mu01 | 小鼠腎上腺成纖維細胞(ADF)原代細胞 | Primary Mouse Adrenal Fibroblasts (ADF) | Adrenal gland |
| CSI091Rb01 | 兔腎上腺成纖維細胞(ADF)原代細胞 | Primary Rabbit Adrenal Fibroblasts (ADF) | Adrenal gland |
| CSI171Mu01 | 小鼠胃成纖維細胞(GF)原代細胞 | Primary Mouse Gastric Fibroblasts (GF) | stomach |
| CSI171Ra01 | 大鼠胃成纖維細胞(GF)原代細胞 | Primary Rat Gastric Fibroblasts (GF) | stomach |
| CSI171Rb01 | 兔胃成纖維細胞(GF)原代細胞 | Primary Rabbit Gastric Fibroblasts (GF) | stomach |
| CSI031Mu01 | 小鼠脂肪間充質幹細胞(ADSCs)原代細胞 | Primary Mouse Adipose-derived Mesenchymal Stem Cells (ADSCs) | Adipose tissue |
| CSI031Ra01 | 大鼠脂肪間充質幹細胞(ADSCs)原代細胞 | Primary Rat Adipose-derived Mesenchymal Stem Cells (ADSCs) | Adipose-derived |
| CSI031Rb01 | 兔脂肪間充質幹細胞(ADSCs)原代細胞 | Primary Rabbit Adipose-derived Mesenchymal Stem Cells (ADSCs) | Adipose-derived |
| CSI172Mu01 | 小鼠肝單核細胞(LMC)原代細胞 | Primary Mouse Liver Mononuclear Cells (LMC) | liver |
| CSI172Ra01 | 大鼠肝單核細胞(LMC)原代細胞 | Primary Rat Liver Mononuclear Cells (LMC) | liver |
| CSI172Rb01 | 兔肝單核細胞(LMC)原代細胞 | Primary Rabbit Liver Mononuclear Cells (LMC) | liver |
| CSI032Mu01 | 小鼠皮下脂肪前體細胞(SPrAD)原代細胞 | Primary Mouse Subcutaneous Preadipocytes (SPrAD) | Subcutaneous tissue |
| CSI032Ra01 | 大鼠皮下脂肪前體細胞(SPrAD)原代細胞 | Primary Rat Subcutaneous Preadipocytes (SPrAD) | Subcutaneous tissue |
| CSI032Rb01 | 兔皮下脂肪前體細胞(SPrAD)原代細胞 | Primary Rabbit Subcutaneous Preadipocytes (SPrAD) | Subcutaneous tissue |
| CSI173Mu01 | 小鼠臍帶血單核細胞(UCBMC)原代細胞 | Primary Mouse Umbilical Cord Blood Mononuclear Cells (UCBMC) | Umbilical cord blood |
| CSI173Ra01 | 大鼠臍帶血單核細胞(UCBMC)原代細胞 | Primary Rat Umbilical Cord Blood Mononuclear Cells (UCBMC) | Umbilical cord blood |
| CSI033Mu01 | 小鼠皮膚肥大細胞(DMC)原代細胞 | Primary Mouse Dermal Mast Cells (DMC) | Dermal |
| CSI033Ra01 | 大鼠皮膚肥大細胞(DMC)原代細胞 | Primary Rat Dermal Mast Cells (DMC) | Dermal |
| CSI033Rb01 | 兔皮膚肥大細胞(DMC)原代細胞 | Primary Rabbit Dermal Mast Cells (DMC) | Dermal |
| CSI034Ra01 | 大鼠肺成纖維細胞(PF)原代細胞 | Primary Rat Pulmonary Fibroblasts (PF) | Lung Tissue |
| CSI175Mu01 | 小鼠骨骼肌成肌細胞(SMM)原代細胞 | Primary Mouse Skeletal Muscle Myoblasts (SMM) | Skeletal muscle |
| CSI175Ra01 | 大鼠骨骼肌成肌細胞(SMM)原代細胞 | Primary Rat Skeletal Muscle Myoblasts (SMM) | Skeletal muscle |
| CSI175Rb01 | 兔骨骼肌成肌細胞(SMM)原代細胞 | Primary Rabbit Skeletal Muscle Myoblasts (SMM) | Skeletal muscle |
| CSI176Mu01 | 小鼠椎體骨髓間充質幹細胞(VMSC)原代細胞 | Primary Mouse Vertebral Mesenchymal Stem Cells (VMSC) | Vertebral bone marrow |
| CSI176Ra01 | 大鼠椎體骨髓間充質幹細胞(VMSC)原代細胞 | Primary Rat Vertebral Mesenchymal Stem Cells (VMSC) | Vertebral bone marrow |
| CSI176Rb01 | 兔椎體骨髓間充質幹細胞(VMSC)原代細胞 | Primary Rabbit Vertebral Mesenchymal Stem Cells (VMSC) | Vertebral bone marrow |
| CSI034Rb01 | 兔肺成纖維細胞(PF)原代細胞 | Primary Rabbit Pulmonary Fibroblasts (PF) | Lung Tissue |
| CSI036Ra01 | 大鼠胸腺成纖維細胞(TF)原代細胞 | Primary Rat Thymic Fibroblasts (TF) | Thymus tissue |
| CSI036Rb01 | 兔胸腺成纖維細胞(TF)原代細胞 | Primary Rabbit Thymic Fibroblasts (TF) | Thymus tissue |
| CSI037Ra01 | 大鼠脈絡叢血管內皮細胞(CPEC)原代細胞 | Primary Rat Choroid Plexus Endothelial Cells (CPEC) | Choroid Plexus |
| CSI037Rb01 | 兔脈絡叢血管內皮細胞(CPEC)原代細胞 | Primary Rabbit Choroid Plexus Endothelial Cells (CPEC) | Choroid Plexus |
| CSI039Ra01 | 大鼠腦血管平滑肌細胞(CVSMC)原代細胞 | Primary Rat Cerebral Vascular Smooth Muscle Cells (CVSMC) | Cerebral Vascular |
| CSI039Rb01 | 兔腦血管平滑肌細胞(CVSMC)原代細胞 | Primary Rabbit Cerebral Vascular Smooth Muscle Cells (CVSMC) | Cerebral Vascular |
| CSI040Rb01 | 兔甲狀腺成纖維細胞(TF)原代細胞 | Primary Rabbit Thyroid Fibroblasts (TF) | Thyroid tissue |
| CSI043Mu01 | 小鼠淋巴管成纖維細胞(LF)原代細胞 | Primary Mouse Lymphatic Fibroblasts (LF) | Lymphatic |
| CSI043Ra01 | 大鼠淋巴管成纖維細胞(LF)原代細胞 | Primary Rat Lymphatic Fibroblasts (LF) | Lymphatic |
| CSI043Rb01 | 兔淋巴管成纖維細胞(LF)原代細胞 | Primary Rabbit Lymphatic Fibroblasts (LF) | Lymphatic |
| CSI044Mu01 | 小鼠子宮成纖維細胞(UF)原代細胞 | Primary Mouse Uterine Fibroblasts (UF) | Uterine |
| CSI044Ra01 | 大鼠子宮成纖維細胞(UF)原代細胞 | Primary Rat Uterine Fibroblasts (UF) | Uterine |
| CSI045Ra01 | 大鼠子宮平滑肌細胞(USMC)原代細胞 | Primary Rat Uterine Smooth Muscle Cells (USMC) | Uterine |
| CSI046Mu01 | 小鼠脈絡叢成纖維細胞(CPF)原代細胞 | Primary Mouse Choroid Plexus Fibroblasts (CPF) | Choroid Plexus |
| CSI046Ra01 | 大鼠脈絡叢成纖維細胞(CPF)原代細胞 | Primary Rat Choroid Plexus Fibroblasts (CPF) | Choroid Plexus |
| CSI046Rb01 | 兔脈絡叢成纖維細胞(CPF)原代細胞 | Primary Rabbit Choroid Plexus Fibroblasts (CPF) | Choroid Plexus |
| CSI051Mu01 | 小鼠結膜成纖維細胞(CJVF)原代細胞 | Primary Mouse Conjunctival Fibroblasts (CJVF) | Conjunctival |
| CSI051Ra01 | 大鼠結膜成纖維細胞(CJVF)原代細胞 | Primary Rat Conjunctival Fibroblasts (CJVF) | Conjunctival |
| CSI051Rb01 | 兔結膜成纖維細胞(CJVF)原代細胞 | Primary Rabbit Conjunctival Fibroblasts (CJVF) | Conjunctival |
| CSI050Mu01 | 小鼠角膜成纖維細胞(CF)原代細胞 | Primary Mouse Corneal Fibroblasts (CF) | Corneal |
| CSI050Ra01 | 大鼠角膜成纖維細胞(CF)原代細胞 | Primary Rat Corneal Fibroblasts (CF) | Corneal |
| CSI050Rb01 | 兔角膜成纖維細胞(CF)原代細胞 | Primary Rabbit Corneal Fibroblasts (CF) | Corneal |
| CSI049Mu01 | 小鼠神經小膠質細胞(MC)原代細胞 | Primary Mouse Microglia Cells (MC) | Brain |
| CSI049Ra01 | 大鼠神經小膠質細胞(MC)原代細胞 | Primary Rat Microglia Cells (MC) | Brain |
| CSI049Rb01 | 兔神經小膠質細胞(MC)原代細胞 | Primary Rabbit Microglia Cells (MC) | Brain |
| CSI236Ra01 | 大鼠內皮祖細胞(EPC)原代細胞 | Primary Rat Endothelial Progenitor Cells (EPC) | Femur and tibia tissue |
| CSI237Ra01 | 大鼠破骨細胞原代細胞 | Primary Rat Osteoclast Cells | Femur and tibia tissue |
| CSI238Ra01 | 大鼠三叉神經節神經元細胞(TGN)原代細胞 | Primary Rat Trigeminal ganglion neuron cells (TGN) | Trigeminal ganglion |
